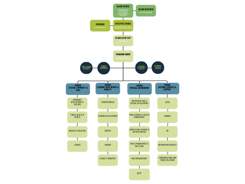
Over the past years, the responsibilities and ambitions of the Public Entity have grown significantly. With that growth, the work of government has also become more complex. Until now, many departments reported directly to the Island Secretary. While this “flat” structure has worked well for a very long time, it also made it difficult to give enough time and attention to leadership, teamwork, and long-term development and impact of short-term decisions.
To address this, the Public Entity will move to a structure based on four main domains, each led by a Domain Manager. Three out of four of the new domain manager positions have been filled by talented colleagues from within the organization. These domains bring together departments with similar themes and responsibilities:
· Citizens, Community & Care
· Economic Development & Mobility
· Physical Environment
· Internal Services & Support
“This change will make our organization stronger and more connected. It creates clearer lines of responsibility and better cooperation between departments. Most importantly, it helps us serve the people of Saba more effectively with improved focus, coordination, and attention to quality and longer term effects and conditions, ” explained Island Governor Jonathan Johnson.
The new structure also provides opportunities for local growth and professional development. As most domain managers come from within the organization this also frees up other positions, creating more opportunities for employees to progress and further develop their skills. The new structure also adds only two extra positions to the organization, ensuring a stronger leadership framework without significantly increasing size or cost.
“This step is about creating an organization that grows with the island. We want to give our employees the chance to develop, take responsibility, and work together toward shared goals, all in service of our community, ” Island Secretary Bram Streppel added.
The introduction of the four domains marks an important milestone in the professionalization of the Public Entity Saba. By developing and connecting strategy and operations more deliberately, the government aims to ensure that policy decisions translate effectively into results for the people now, as well as in the future.
To view the full organization chart, please see the file below.

